Inleiding¶
De werking van een fotovoltaïsche zonnecel is gebaseerd op de interactie tussen fotonen (met een bepaalde energie ) en de vrije elektronen in een halfgeleidermateriaal. De elektronen kunnen door interactie met een invallend foton naar een hoger energieniveau worden gebracht. Als het elektron vervolgens terugvalt naar zijn oorspronkelijke energieniveau, kan de vrijgekomen energie worden gebruikt om extern elektrische stroom te genereren. In een beschouwing van een goede keuze voor de bandgap-energie (die afhangt van het gekozen materiaal), moeten we twee ‘tegenstrijdige’ situaties beschouwen:
Wanneer een invallend foton een energie heeft die groter is dan de zogenaamde bandgap-energie van het halfgeleidermateriaal (), dan zal de energie van een elektron in het halfgeleidermateriaal toenemen met een hoeveelheid energie . Het “overschot” aan foton-energie () wordt omgezet in warmte, en gaat “verloren”. Het deel van de foton-energie dat in nuttige energie wordt omgezet neemt dus toe als de bandgap-energie groter wordt.
Wanneer het invallend foton een energie heeft die kleiner is dan de bandgap-energie van het halfgeleidermateriaal (), dan zal de energie van een elektron niet toenemen. De foton-energie wordt dan omgezet in warmte, en gaat “verloren”. Het aantal fotonen dat leidt tot nuttige energie neemt dus af als de bandgap-energie groter wordt.
Het resultaat van bovenstaande twee effecten is dat er een optimale bandgap-energie is waarvoor de zonnecel een maximale hoeveelheid foton-energie omzet in nuttige energie. In deze opgave gaan we uitwerken wat de optimale bandgap-energie is van een fotovoltaïsche zonnecel, voor invallende straling die overeenkomt met het fotonen-spectrum zoals uitgestraald door de zon. We beschouwen de zon als een zwarte straler met temperatuur . Daarbij, de bandgap-energie van silicium zonnecellen is .
Stralingswet van Planck – analytisch en numeriek¶
Volgens de stralingswet van Planck wordt de energie (in ) uitgestraald door een zwart oppervlak met temperatuur binnen een golflengte-interval tussen en gegeven door de Planck-kromme:
met:
= constante van Planck =
= lichtsnelheid =
= golflengte in
= absolute temperatuur in
= constante van Boltzmann =
Onderstaande figuur laat zien hoe de verdeling van de stralingsenergie over de golflengtes afhangt van de temperatuur van de straler. We zien dat de zon (in goede benadering een zwarte straler met een temperatuur van ) de meeste stralingsenergie uitzendt bij zichtbaar licht golflengtes ().

Figure 1:De intensiteit van de uitgezonden straling als functie van de golflengte voor verschillende temperaturen van zwarte stralers. Figuur van wiki
In deze opgave gaan we analyseren welke implicaties de Planck kromme van de zon heeft voor het rendement van een fotovoltaïsche zonnecel.
Tijdens de analyse colleges hebben we afgeleid dat de totale energie die door een zwart oppervlak met temperatuur wordt gegeven door
met
Integralen kunnen we benaderen met een zogenaamde Riemann som. Dit is geïllustreerd in onderstaande figuur (voor een andere functie dan de Planck-kromme).

Figure 2:De integraal, of oppervlak onder een grafiek, kan benaderd worden met de Riemann som. Figuur van wiki
met
Deze Riemann-som kunnen we oplossen met een Python-script. Uiteraard kunnen we niet een oneindig aantal stapjes berekenen in een computer. Daarom benaderen we in het Python-programma de Riemann-som voor een eindig aantal stapjes. Dat kan omdat de functie exponentieel afneemt voor grote golflengtes:
waarbij we ‘slechts’ stappen nemen met .
import numpy as np
import matplotlib.pyplot as plt
#constanten:
h = 6.626e-34 # Planck's constant (J·s)
c = 2.998e8 # speed of light (m/s)
k = 1.381e-23 # Boltzmann constant (J/K)
T = 5800
a = h * c / (k * T) # vereenvoudiging van de som
# Functie
def E_T(l0,N):
E = 0
for i in range(1,N+1):
E+= (2*np.pi*h*c**2)*l0/(((l0*i)**5)*(np.exp(a/(l0*i))-1))
return E
# N = 300
print(E_T(10e-9,300), "W/m^2")
# N = 1000
print(E_T(10e-9,1000), "W/m^2")62890429.07000506 W/m^2
64187152.418417424 W/m^2
Bepaling optimale bandgap-energie van een fotovoltaïsche zonnecel¶
Een foton met golflengte heeft een energie . Met vergelijking (1) vinden we nu dat het aantal fotonen dat wordt uitgestraald door een zwart oppervlak met temperatuur binnen een golflengte-interval tussen en wordt gegeven door
Fotonen met een energie groter dan de bandgap-energie leveren een nuttige energie . Dit is het geval voor fotonen met een golflengte . Fotonen met een energie kleiner dan de bandgap-energie leveren een nuttige energie 0. Dit is het geval voor fotonen met een golflengte . De totale energie geleverd door de zonnecel bedraagt dus
met .
#constanten:
h = 6.626e-34 # Planck's constant (J·s)
c = 2.998e8 # speed of light (m/s)
k = 1.381e-23 # Boltzmann constant (J/K)
T = 5800
a = h * c / (k * T) # vereenvoudiging van de som
def E_T_2(l0,Eg):
E = 0
N = h*c/(Eg*l0)
for i in range(1,round(N)):
E+=l0/(((l0*i)**4)*(np.exp(a/(l0*i))-1))
return E*(2*np.pi*Eg*c)
#Eg = 1.1eV
Eg = 1.1*1.602*10**(-19)
b_1 = E_T_2(10e-9, Eg)
print("%e" % b_1)
2.812026e+07
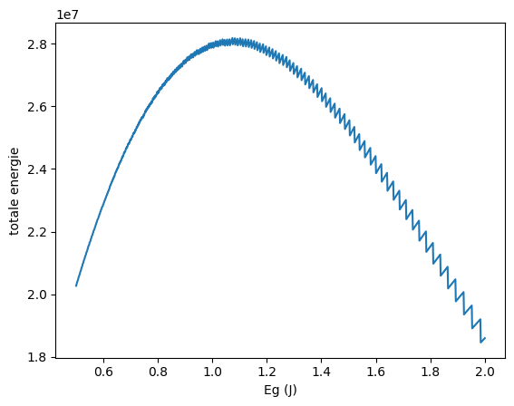
E_g = 1.602E-19 * np.linspace(0.5, 2, 1000)
E_g_T = np.array([])
#your code/answer
for i in range(len(E_g)):
E_g_T = np.append(E_g_T, E_T_2(10e-9, E_g[i]))
plt.figure()
plt.plot(E_g/1.602E-19, E_g_T)
plt.ylabel("totale energie")
plt.xlabel("Eg (J)")
plt.show()
maxi = np.argmax(E_g_T)
print("max is %f eV" % (E_g[maxi]/1.602e-19))
max is 1.073574 eV